您好!欢迎进入中国锻压网
请登录
免费注册
退出登录
客服中心
联系我们
加入收藏
ENGLISH
中国锻压协会
锻造网
冲压钣金网
中国锻压网
维德视频网
锻 造
冲压钣金
网上展览会
雅岛学习网
锻压书城
布鲁助手
求职招聘
文献
标准
采供平台
行业手机报 · 锻造
《锻压商情》 · 锻造
电子网刊 · 锻造
会展博览 · 锻造
论坛 · 锻造
供求 · 锻造
知识 · 锻造
请选择
锻件与设备
锻造企业
金牌企业
锻造资讯
文献标准
搜 索
首页
模锻
自由锻
企业
金牌企业
《锻压商情》锻造版
推广服务
您的当前位置:
首页
>
资讯中心
>
行业资讯
> 正文
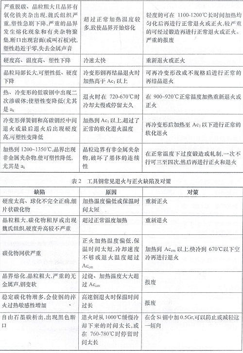
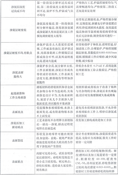
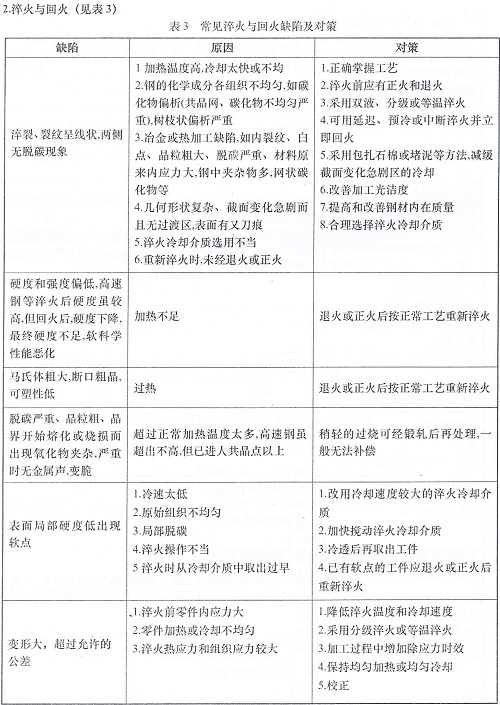
常见热处理缺陷及对策
2014-7-16 8:04:39
来源:中国锻压网
(来源:《武汉铸锻热》2014年第2期(总第113期)(武汉铸锻热行业协会编))
中国锻压网官方微信:扫一扫,立即关注!
关注"中国锻压网",获取独家行业新闻资讯。
添加方法1:
在“添加好友”中直接添加微信账号:chinaforge
添加方法2:
微信中扫描左侧的二维码
相关内容
北京机电所所厚壁钢管热处理生产线验收
2014-06-27
中国锻压行业发展研讨及锻压、热处理自动化技术装备科技成果
2014-04-18
锻压、热处理自动化技术装备 科技成果推介会将举行
2014-04-16
济南重工5m台车式热处理炉节能效果好
2014-04-08
北重集团联姻精益热处理特种模具钢产品
2014-04-08
站内资讯搜索
最新动态
【2014年7月15日特钢动态】
巴西希望中国帮其建铁路 爱用中国
韩国对华零部件进口依赖度提高
中国成为风电机组新兴出口国
图片播报
更多>>
关于我们
-
联系我们
-
站点地图
-
隐私策略
-
用户协议
-
法律声明
-
推广服务
京ICP备05075268号 版权所有(C) 2011
中国锻压协会
E-mail:info@chinaforge.org.cn URL:
www.duanxie.cn
www.metalform.cn
客户服务热线:010-53056669 传真:010-53056644
地址:北京市昌平区北清路中关村生命科学园博雅C座10层 邮编:102206
语辰会展