您的当前位置: 首页 > 资讯中心 > 正文

「会议纪要」第四届中国锻压协会冲压、钣金、精冲和封头成形主任委员工作会议

  • 2019/4/30 11:05:41
  • 来源:中国锻压网

图1 第四届冲压/钣金/精冲/封头委员会主任委员全体会议

中国锻压协会于2019年4月25日(星期四)在湖北中航精机科技有限公司召开了第四届“中国锻压协会冲压(精冲)、钣金制作(封头成形)主任委员工作会议”,本届会议应有17家主任委员单位参加。除一家因故不能参会,一家因航班取消未到会之外,其余15家单位共派出16名代表参加了会议。中国锻压协会执行副理事长兼秘书长张金先生以及其他受邀单位人员出席了会议。

会议由中国锻压协会监事长兼专务、冲压/钣金/精冲/封头成形委员会常务主任齐俊河先生主持,并代表协会秘书处,冲压/钣金/精冲/封头委员会秘书组,汇报2018-2019中国锻压协会金属板材成形行业各项工作。与会代表一致通过了冲压/钣金/精冲/封头委员会四个委员会主任委员轮值次序及轮值工作。会议回顾了2016-2018中国锻压协会作为国际金属板材成形联盟轮值会长所做的主要工作,并向轮值会长谈伟光先生表示了诚挚的感谢,同时决定于2019年10月组团赴英国伯明翰参加第54届国际金属板材成形联盟会长会议。另外,会议重点介绍了中国锻压行业“九月节”的由来和发展,特别是就2019年7月份,即将于上海举办的第四届中国金属成形行业“九月节”,进行了详细的介绍,并诚挚邀请各委员会积极支持和参与,承诺在活动开始前,向各位主任委员发出详细的书面邀请函。

2019(上海)中国国际金属成形展览会,是中国金属成形行业第四个“九月节”的重要组成部分,除了展览会外,同期举办多场活动:

2019年中国经济及金属成形行业发展论坛(ECO-MetalForm)暨第二十届中国国际锻造会议(20th ChinaForge Conference)和第十四届中国国际金属成形会议(14th MetalForm China Conference)

2019年(第三届)中国锻造、冲压和钣金制作零部件采购洽谈会(对接交流会)(3rd China International Buyers Forum 2019 for Forging, Stamping and Fabricating Parts)

中国国际锻造、冲压和钣金制作新技术及设备滚动发布会(TPP-MetalForm)

优秀锻造、冲压和钣金制作装备十佳推荐(Qualified Suppliers Recommended)

高校、研究院所与企业之间的项目对接、人才推介(On-site Promotion Meeting for Technology and Talents)

“神工奖”优质金属成形零部件评选和颁奖(Shen Gong(Masterpiece)” Metal Formed Parts Awards)

随着中国经济的发展,制造业的崛起,世界格局不得不重新划分。无论是政治与经济,还是科技与制造发展,未来我们都无从参考,不得不自食其力。因此,作为中国制造业不可或缺的板材加工行业,必将面临与制造业同样的发展困境,其产品设计、工艺研发、技术创新、装备制造、模具开发、原材料供应都不得不立足国内。

过去几年,转型期的短痛,深有体会;理智分析,转型后的前景,已隐约可见。作为中国冲压、精冲、钣金和封头行业的领军人物,排头兵企业,中国锻压协会金属成形各委员会主任委员及其单位,在发挥行业平台优势,做好本职工作,做强自身企业的同时,带领各委员会会员单位,引导中国板材成形行业及企业,渡过眼下最困难的转型期,建立新的企业运营模式,打造新时代现代化板材成形加工行业,满足中国制造业未来发展,使中国经济飞得更高更远,发挥应有的作用。

2019年,是中国锻压协会,也是冲压/钣金/精冲/封头各委员会新一届领导机构履职的第一年。在今后的四年当中,履行好各委员会轮值主任委员职责,推动我国金属板材成形行业的进步和发展,促进金属板材成形企业的现代化和全球化,提升国际影响力和市场竞争力,致使2019年中国锻压协会冲压/钣金/精冲/封头委员会主任委员工作会议,显得尤为迫切和重要。

会议首先由中国锻压协会执行副理事长兼秘书长张金先生代表中国锻压协会讲话,详细介绍当前中国经济、制造业面临的严峻形势,以及中国政府有望推出的有关推动产业发展的措施,为大家下一步做好行业工作、促进企业发展打了一剂强心针。然后,湖北中航精机科技有限公司副总经理万方斌先生致欢迎词,其开放的心态、热情的服务感动了所有与会代表。

茶歇之后,14家主任委员单位,就各自企业所处的行业发展现状及企业未来规划,分别按冲压、钣金、精冲和封头行业次序,进行了简明而又系统的交流,会议一直持续到12:45(原计划12:00结束)。

各位出席会议代表的主要观点汇总如下:

参与国际行业组织及活动,是促进企业升级发展的重要途径;

行业组织是沟通政府与企业之间的桥梁和纽带,也是企业间交流和互动的良性平台;

行业组织在行业人才培训上应发挥积极推动作用,首先是思想的解放和变革,人才已经成为当前制约行业企业发展的重要因素。“开心工作,快乐生活”是新一代工人的生活方式。

旧设备改造必须要慎之又慎,如果改造不能符合市场发展趋势,不但不会让企业进步,反而会增加企业负担。企业改造中要能“放得下和换得起”。环保、安全生产是当下企业必须要过的坎,不分企业性质,一律一刀切地整治值得机械制造业重视。当前形势下,提质降本是企业不断攀登的制高点,改变企业的经营模式、生产组织模式,研究和探讨走出去战略,强化与竞争对手的交流是未来一段时间内企业必须重视的课题。

冲压行业需要自动化整体解决方案,向高效、节能、环保和伺服化发展是必然趋势。汽车冲压生产由手动向自动化转变迫在眉睫,家电冲压设备向大型化发展也是重要的趋势。高强钢冲压(实际是模具形式的冲裁+弯曲成形)已经得到广泛应用,可以生产非常高精度的结构件。普通冲压件的尺寸精度需要不断地提高。另外,汽车电动化将带来新的冲压结构件市场,也将使许多冲压件消失。

农机补贴不规范,市场混乱,企业存在无序竞争,严重地降低了农机的整体质量。农机结构件精度不断提高,驱动冲压和钣金制作工艺水平不断提升。

钣金企业专业化是未来企业发展的必由之路,柔性化是企业的核心竞争力,钣金制作企业急需要实现所有工序的自动化、信息化,实现“工序一体机”,产品“可控流动”,降低人工成本。把人力减少的极致,让人工操控更简单,率先实现自动化、信息化就会抢得钣金企业发展的先机。从钣金件加工向结构件集成制造发展可以提高企业的综合竞争力。

冲压和钣金是孪生工艺,相互切换可以创造价值,参与冲压件和钣金结构件设计是提高与用户粘结度的重要法宝,同时也要重视与“设备”制造商的密切合作,建设具有“量身定制”的生产设备或生产线。通讯冲压和钣金结构件的开发设计向无电镀、少/无焊缝方向发展,必须适应不同的环境(气象)条件需要,对材料、形状和成形都提出了新的要求。

精冲已经逐步形成了具有自己特色的“生态链”,材料、设备、模具和工艺渐成体系。精冲已经不是单独的精密“冲裁”概念,而是“冲裁与冷挤压的复合”。

封头加工企业向专业化细分市场发展是必然趋势,现在已经取得进展。实践证明,封头行业企业合作比恶性竞争更具有广阔的发展前景。

2019年4月25日下午2:00,集体乘车,首先抵达湖北中航精机科技有限公司会议室,由万方斌副总经理用PPT文件,详细介绍了中航精机的创办和发展、现状和未来,之后参观了其精冲工厂、模具工厂、热处理车间、调角器工厂以及新厂区滑道工厂等。该企业的国际化水平、技术装备能力、产品质量档次、员工精神面貌,生产安全管理、保密制度落实等,都给与会代表留下了深刻的印象。

图2 部分代表参观湖北中航精机科技有限公司合影

湖北中航精机科技有限公司隶属中航工业集团,是一家以研制、生产座椅精密调节装置及精冲制品,精密冲压模具为主营业务的高新技术企业。公司总部位于国家级开发区—襄阳高新技术开发区,在湖北武汉设有全资子公司。并与世界五百强企业麦格纳(座椅)合资设立了湖北航嘉麦格纳座椅系统有限公司(以下简称航嘉麦格纳),以及海外管控企业德国大、小KOKI公司。公司于2000年12月挂牌成立, 2004年7月5日,在深圳证券交易所中小企业板上市,2012年中航机电系统有限公司重大资产重组后,借壳组建成立了中航工业机电系统股份有限公司(以下简称股份公司),湖北中航精机科技有限公司变成了股份公司出资的全资子公司。

公司具有较强的产品开发及实验测试能力,先后从瑞士、德国、日本等国引进了23台套各型号精冲机(其中,襄阳工厂17台,武汉工厂6台。新采购一台880吨法因图尔高速精冲机,理论速度可达50次/分钟。已安装投产,正在达产过程中)及相关的精冲模具制造设备,成为国内最先进的精冲模具及精冲件开发制造中心,拥有一流的汽车座椅调角器自动化装配线和精冲零件生产线、预抽真空多用炉热处理生产线,并建有目前国内试验设施最齐全、检测手段最完备的座椅试验室。依托强大的研发实力和优异的品质,公司已成为国内最大的汽车座椅调节装置及精冲制品厂家。

之后,代表们又参观了中航精机的合资公司航嘉麦格纳。该公司于2017年08月23日在襄阳成立,本着贴近客户的原则,公司在芜湖、天津、柳州、贵阳、湘潭和昆山建有分支机构,2018年又投资成立航嘉麦格纳泰国工厂。主要从事汽车座椅骨架及座椅调节机构、各类精冲制品、精密冲压模具设计、开发和制造。现有3条金丰闭式压力机生产线,生产座椅导轨。数套华工法利莱激光焊接单元,工艺技术水平先进,现场管理井然有序。

中国锻压协会第四届冲压、钣金、精冲和封头委员会主任委员工作会议,吹响了中国金属板材成形行业未来四年创新驱动发展的号角,将引领中国金属板材成形行业企业,打造适应新时代中国制造业未来发展需要的现代化企业,指导未来四年中国锻压协会开展行业服务,助推中国金属板材成形企业的升级转型。为实现两个一百年的奋斗目标,贡献我们金属板材成形人的智慧和力量!

最后,代表中国锻压协会及所有会议代表,向湖北中航精机科技有限公司为会议的顺利召开所做的各项接待和服务工作表示衷心的感谢!

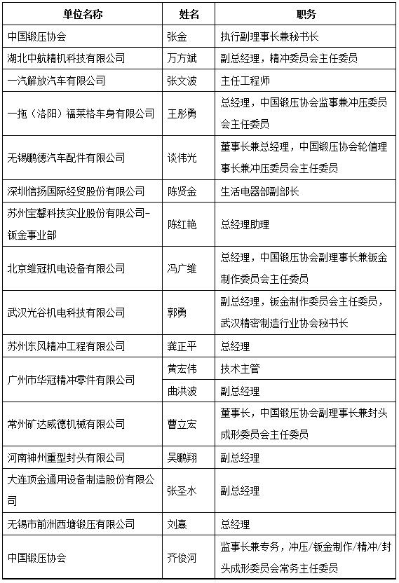
附件1: 第四届冲压钣金主任委员工作会议参会代表名单

附件2:中国锻压协会第八届冲压/钣金制作/精冲/封头成形委员会主任委员轮值表

根据中国锻压协会冲压/钣金/精冲/封头成形委员会工作条例规定,各委员会第八届执行委员会(2018-2022)主任委员实行轮值制,即每家主任委员轮值一年,负责领导开展当年委员会的各项工作,代表委员会出席各项行业活动,主持委员会各项重大活动。

为了更好地开展委员会各项工作,减轻各主任委员的行业工作负担,特制订如下轮值表,以便各位主任委员更好地履职。

中国锻压协会冲压委员会

中国锻压协会钣金制作委员会

中国锻压协会精冲委员会

中国锻压协会封头成形委员会

2019年4月25日,在湖北襄阳召开的中国锻压协会第四届冲压/钣金制作/精冲/封头成形委员会主任委员工作会议,经中国锻压协会秘书处建议,与会代表一致同意上述主任委员轮值顺序,并表示愿履行有关权利和义务。

中国锻压协会第四届冲压/钣金制作/精冲/封头成形委员会主任委员轮值表即日起生效。

(管理员)



中国锻压网官方微信:扫一扫,立即关注!
关注"中国锻压网",获取独家行业新闻资讯。
添加方法1:
在“添加好友”中直接添加微信账号:chinaforge
添加方法2:
微信中扫描左侧的二维码
网友评论
数据载入中...
  图片看不清?点击重新得到验证码 看不清,换一张
 

相关内容

站内资讯搜索
图片播报
关于我们 - 联系我们 - 站点地图 - 隐私策略 - 用户协议 - 法律声明 - 推广服务
京ICP备05075268号 版权所有(C) 2011 中国锻压协会
E-mail:info@chinaforge.org.cn    URL:www.duanxie.cn www.metalform.cn
客户服务热线:010-53056669 传真:010-53056644
地址:北京市昌平区北清路中关村生命科学园博雅C座10层 邮编:102206