您的当前位置: 首页 > 资讯中心 > 行业资讯 > 正文

阀门锻件,中标喜讯!

  • 2022-7-29 16:33:17
  • 来源:中国锻压网

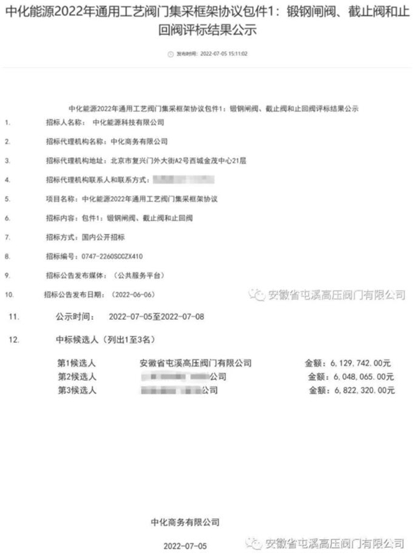
日前,安徽省屯溪高压阀门有限公司成功中标中化能源2022年通用工艺阀门集采框架协议包件1:锻钢闸阀、截止阀和止回阀,中标金额612.9万元,框架执行周期至2023年7月31日。

评标结果在中化商务电子招投标平台发布,该公司为包件1:锻钢闸阀、截止阀和止回阀标段第一中标候选人,公示期间无异议。

中化能源股份有限公司成立于1993年,由中化国际实业公司改制更名而来,是中国中化股份有限公司的全资子公司,是中化集团旗下投资及经营石油中下游实业项目的专业公司。经营范围主要是炼油、仓储、加油站项目开发与经营管理活动,以及相关国家石油储备基地的建设和管理工作。

此次与中化能源战略联姻,屯阀公司将本着“以创新创造市场、以专业铸就品质、以真诚赢得客户”的经营理念,全力推动双方业务发展。

来源:安徽省屯溪高压阀门有限公司

(管理员)



中国锻压网官方微信:扫一扫,立即关注!
关注"中国锻压网",获取独家行业新闻资讯。
添加方法1:
在“添加好友”中直接添加微信账号:chinaforge
添加方法2:
微信中扫描左侧的二维码

相关内容

站内资讯搜索
淄博桑德
图片播报 更多>>
  • 阀门锻件,中标喜讯!
  • 洛阳轴承,股权转让!
  • 拟投建高档数控机床及新能源汽车部件项目!
  • 最新进展:美的新能源汽车零部件基地项目
版权所有(C) 2011 中国锻压协会
E-mail:info@chinaforge.org.cn    URL:www.duanxie.cn 客户服务热线:010-53056669
地址:北京市昌平区北清路中关村生命科学园博雅C座10层 邮编:102206